
9月27日,零跑汽车就“被列为失信被执行人”一事发布声明回应。
零跑汽车表示,该事件系公司与广州首汽汽车服务有限公司的一起合同纠纷,零跑已于2024年6月25日,在调解书确定的履行期限内足额支付了全部款项3618085.25元。
对于尚未解决的车辆过户事项,零跑汽车正在和广州首汽汽车服务有限公司积极磋商,推动妥善解决。同时,零跑汽车强调公司目前一切运转正常。

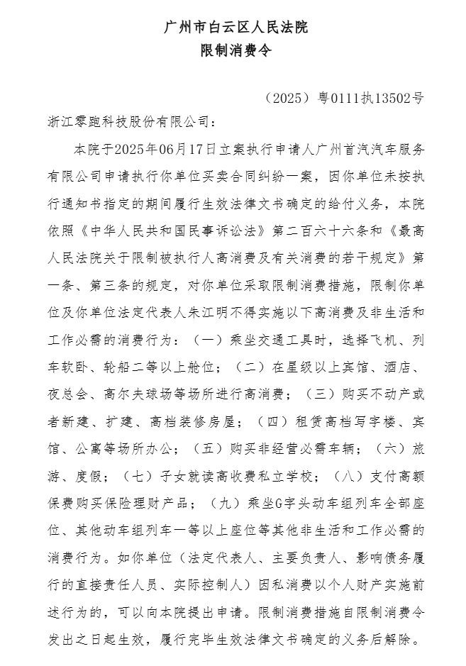
此前,据中国执行信息公开网,9月25日,广州市白云区人民法院将浙江零跑科技股份有限公司(零跑汽车,09863.HK)和其全资子公司凌跑汽车商贸有限公司(以下简称“凌跑汽车商贸”)列为失信被执行人,案号为(2025)粤0111执13502号,执行依据文号为(2023)粤0111民初25175号。

值得注意的是,零跑汽车创始人、董事长因此被限制高消费。

根据生效法律文书确定的义务,被告凌跑汽车商贸欠原告广州首汽汽车服务有限公司361.81万元(包括租金41.6万元、购车款271.57万元、逾期付款违约金44.64万元、律师费4万元),同意于2024年6月27日前一次性支付。
零跑汽车对凌跑汽车商贸的上述债务承担连带清偿责任。
此外,零跑汽车和凌跑汽车商贸在支付上述款项后三个月内,需协助广州首汽汽车服务有限公司,将案涉73台车辆变更登记至凌跑汽车商贸名下,相关过户手续费用由凌跑汽车商贸承担。
天眼查显示,广州首汽汽车服务有限公司系首汽租赁有限责任公司(下称首汽租赁)全资子公司,而首汽租赁是北京首汽(集团)股份有限公司控股子公司,实控人为北京市人民政府。
益通网提示:文章来自网络,不代表本站观点。